12 судей в египетской мифологии – контроль над судьбой
В древнеегипетской мифологии число 12 также имело сакральное значение и ассоциировалось с концепцией власти, суда и контроля над судьбой. В Книге мёртвых, одном из главных египетских религиозных текстов, описывается сцена загробного суда, где 12 божественных судей решают судьбу души, оценивая её поступки при жизни. Этот символизм указывал на космический порядок, установленные правила и неотвратимость высшего правосудия. Восприятие числа 12 как основы системы управления и божественного порядка было распространено в древнем мире, что делает его использование в различных религиозных и политических традициях логичным и осмысленным.

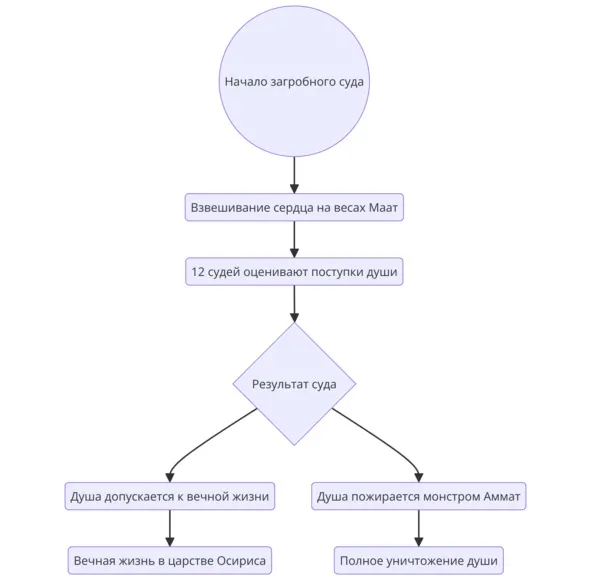
Суд Осириса, ключевой концепт египетской религиозной традиции, представлял собой ритуал взвешивания души. Согласно мифологии, после смерти человек попадал в загробный мир, где его сердце взвешивали на весах Маат (богини истины и справедливости), а 12 судей определяли, достоин ли он вечной жизни или будет уничтожен пожирающим монстром Аммат. Эта концепция подчёркивала неизбежность моральной ответственности и отражала представление египтян о высшей справедливости, которая управляла миром.
Исследования египтолога Уоллиса Баджа в «Книге мёртвых» показывают, что 12 судей в системе древнеегипетской религии символизировали идею полного контроля над человеческой судьбой. Они являлись олицетворением божественного закона, который охватывал все аспекты жизни и смерти. Эта модель власти нашла отражение и в других древних цивилизациях, где число 12 использовалось для структурирования юридических и административных систем. Например, в шумерском праве существовало 12 верховных судей, аналогично египетской традиции, а вавилонские цари, включая Хаммурапи, строили свои законы на основе двенадцатичастных систем.
Если рассматривать выбор Иисуса 12 учеников в свете этого культурного контекста, можно предположить, что он создавал не просто группу последователей, а управляемую систему, основанную на универсальном принципе власти. Как 12 судей Осириса управляли судьбой мёртвых, так и 12 апостолов должны были стать судьями и духовными наставниками для будущих поколений. В Евангелии от Матфея (19:28) сам Иисус говорит ученикам: «Истинно говорю вам, что вы, последовавшие за Мною, когда сядет Сын Человеческий на престоле славы Своей, сядете и вы на двенадцати престолах судить двенадцать колен Израилевых». Это прямая параллель с ролью 12 египетских судей, что может свидетельствовать о глубоком влиянии древневосточных представлений на формирование христианской традиции.
Современные исследования числовой символики, такие как работы Карла Юнга о коллективном бессознательном, подтверждают, что числа, играющие важную роль в одной культуре, часто оказываются универсальными архетипами, повторяющимися в разных традициях. Число 12 в представлениях о суде, власти и духовном контроле могло быть заимствовано различными религиозными системами, включая иудейскую и христианскую. В этом контексте 12 апостолов можно рассматривать как продолжение древней концепции судей, которые несут ответственность за распространение учения и контроль над его соблюдением.