
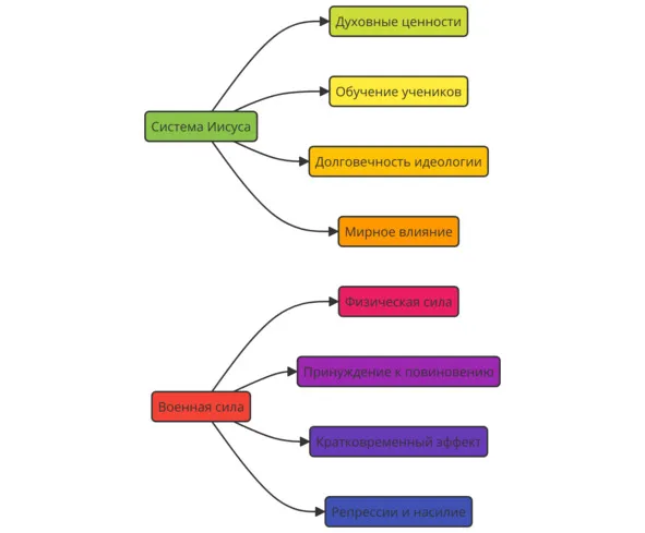
История показала, что в конечном итоге эта стратегия оказалась успешнее любого военного сопротивления. Там, где зилоты и другие мятежники потерпели поражение, идеи Иисуса выжили. Более того, они не просто выжили, а изменили сам Рим. Через три века после его смерти христианство стало официальной религией империи, превратившись из преследуемого учения в основу новой политической системы. Это ещё раз подтвердило, что идеология, затрагивающая сознание людей, может оказаться сильнее меча.
Таким образом, его система оказалась сильнее армии, потому что она не зависела от физической силы. Она строилась на изменении мышления, на разрушении страха, на создании нового сообщества, на эмоциональной вовлечённости, на гибкости и на встроенной устойчивости. Всё это делало её практически неуязвимой для традиционных методов подавления. Армии приходят и уходят, империи рушатся, а идеи продолжают жить. В этом и заключалась главная стратегическая гениальность Иисуса – он не пытался бороться с Римом в его собственных терминах, а изменил саму природу власти, сделав её неактуальной.
Заключение главы 1
