
Итак, божественный «План» исчерпывающе выполнен, все требования сложной троичной задачи реализованы.
Дальнейшее промедление с эвакуацией человека – «смерти подобно» (Быт. 3, 22). Поэтому «выслал его Господь Бог из сада Эдемского, чтобы возделывать землю, из которой он взят».
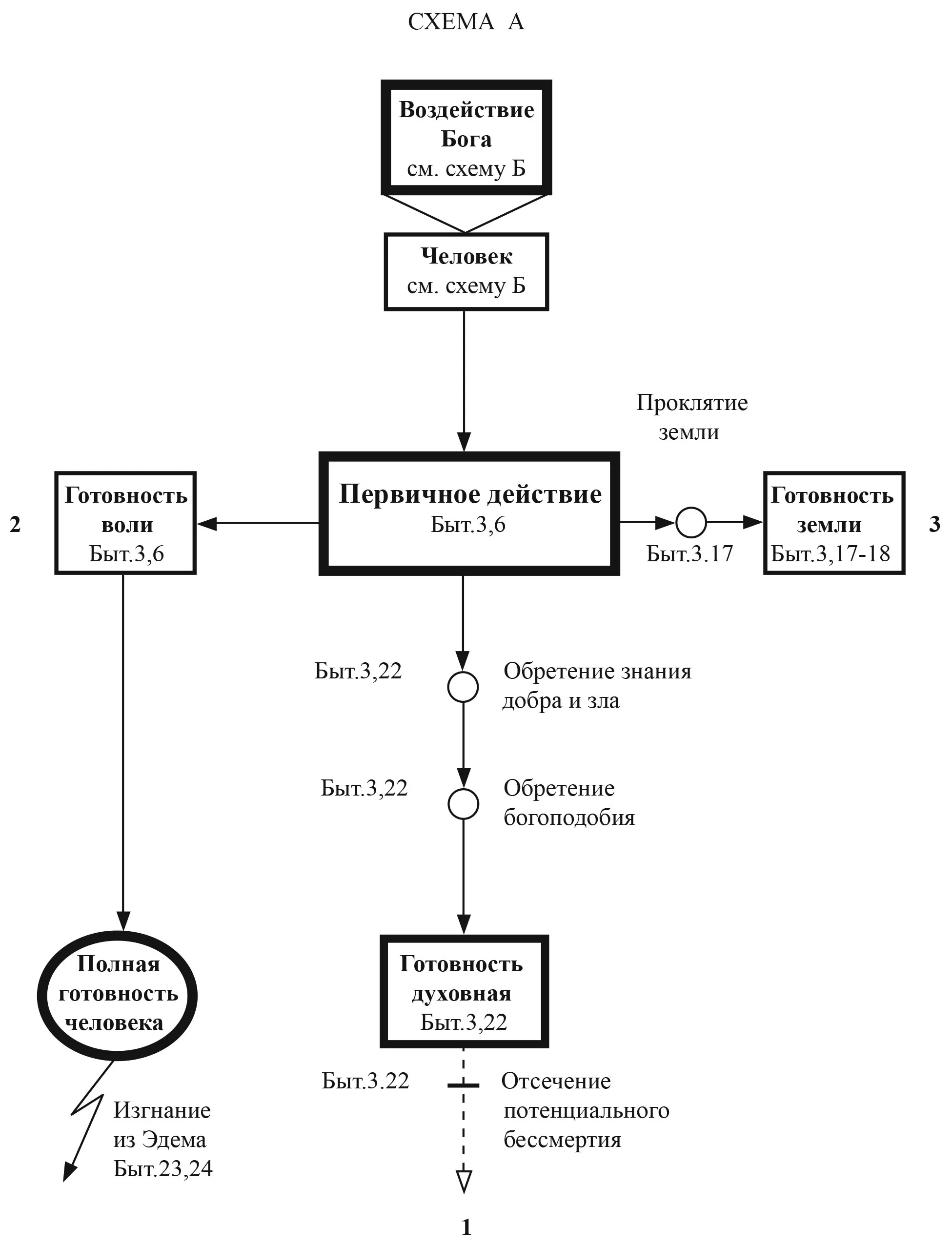
Движущие силы божественного «Плана перемещения»
В схеме А первичное действие, инициирующее все её цепочки (вкушение человеком от запретного плода), выступает как данность в «готовом виде». Иначе говоря, – как состоявшийся факт, изолированный от причин, его породивших. Поэтому создаётся впечатление лёгкости, с которой решаются все проблемы, выведенные на схему А. При этом Бог как бы не вмешивается в происходящее, а только комментирует, оценивает действия человека и их последствия. Действительно, в исполнительной части «Плана» Творец отводит Себе в большей степени функцию судьи. Однако в подготовительной его фазе (верхний участок схемы А) Бог активно, но завуалированно воздействует на ситуацию, направляя события в нужное ему русло. А именно – усиленно склоняет человека к нарушению Его же (божественной) заповеди. Этому периоду эдемских событий и посвящена схема Б, обобщённо раскрывающая верхние символы схемы А.
Символ «Человек» представлен на схеме Б в виде двух квадратов – «Адам» и «Ева», объединённых общим контуром. «Динамические составляющие» схемы Б (воздействия, поступки) даны в виде стрелок: сплошных – «склонение к вкушению» и пунктирных – «информация о последствиях вкушения».
Подготовку к перемещению человека Бог начинает заблаговременно. Вначале Он выращивает в центре рая (на самом видном месте) соблазнительный плод (Быт. 2, 9), возбуждая в Адаме и Еве страстное желание вкусить от него.