


5. Мотивация – Кнут или пряник?
Как бороться с ленью? Как сделать так, чтобы то, что не хочется, выполнять с удовольствием? Психологи советуют воспитывать силу воли. В любом случае, следует обратиться к современным знаниям о психическом.
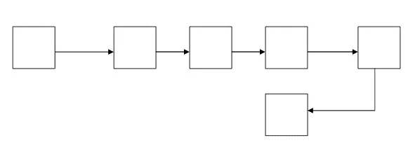
Мотивация – это процесс побуждения себя и других для выполнения действий, направленных на достижение цели. На рисунке 14 представлена хорошо зарекомендовавшая себя в теории управления модель, объясняющая поведение человека. 19
Согласно этой модели главными мотивами наших действий являются в еде, сне, общении и т. д. Напряжение, возникающее у человека при осознании потребности, заставляет его искать способы снятия этого напряжения. потребности
Рисунок 14. Модель процесса мотивации
Рассмотрим пример. Мне хочется есть, и я начинаю думать, а чем бы мне перекусить? Я могу принять решение, что следует съесть пирожок с капустой (такое осознанное желание могло возникнуть, когда я увидел пирожки, принесенные из столовой иняза). Когда цель, достижение которой, вероятно, поможет удовлетворить голод, ясна, возникает побуждение – целенаправленная потребность.
Затем я совершаю – покупаю и съедаю пирожок. В результате достижения цели я могу почувствовать, что потребность полностью удовлетворена. Если удовлетворение частичное, я могу съесть еще один пирожок. При полном удовлетворении потребности мое поведение как бы программируется на будущее, помогая принять решение в случае, когда я попадаю в схожую ситуацию. действия Уровень удовлетворения потребности определяет вероятное поведение в схожей ситуации в будущем.
Однако, может оказаться, что после съедания пирожка возникшее напряжение не снимается: я мог ошибиться, думая, что хотел есть. Возможно, что я просто волновался перед началом чтения нового курса. В таком случае, в схожей ситуации я, возможно, буду искать другие способы снятия психологического напряжения, связанного с неудовлетворенной потребностью.
ИЕРАРХИЯ ПОТРЕБНОСТЕЙ
Среди множества моделей, описывающих потребности человека, наибольшую известность в менеджменте получила модель А. Маслоу, чаще называемая «иерархия потребностей», изображенная на рисунке 15.
Рисунок 15. Модель иерархии потребностей А. Маслоу.
Согласно этой модели более высокие потребности начинают проявляться при достаточно полном удовлетворении потребностей, лежащих в соответствии с этой иерархией ниже. Физиологические потребности (в еде, сне, сексуальные потребности и т.д.) и потребность в безопасности относят к первичным потребностям (их дала нам природа), а остальные потребности (их считают высшими) возникают у человека в процессе воспитания.
Для лучшего запоминания модели Маслоу рассмотрим шуточный пример с тремя пьяницами. Когда им хочется выпить, они действительно мало думают о безопасности – на первом месте стоит физиологическая потребность.
Выпив и закусив, наши герои жаждут «поговорить» – это социальная потребность в общении. В ходе приятного разговора начинаются выяснения: «Ты меня уважаешь?» (по Маслоу – это потребность в уважении). Часто эта незатейливая пирушка заканчивается тем, что собутыльники начинают само… Как видим, модель работает :))). выражаться.
Попробуем применить модель Маслоу для решения проблемы, как заставить себя делать каждый день зарядку.
Если я долго занимаюсь, склонившись над столом (например, пишу эту книгу), то мои мышцы затекают и у меня возникает физиологическая потребность в движении. В этом случае мне не нужно заставлять себя делать физические упражнения, я с удовольствием могу потянуться и даже пару раз присесть. Физиологические потребности.
Я могу сам себя напугать мыслью, что если я не буду регулярно делать зарядку, то заработаю остеохондроз. Действительно, после недельного недомогания мы можем под влиянием испуга целую неделю продержаться и выполнять несложные упражнения для разминки своей спины. Потребность в безопасности.
Одна из причин, заставляющая членов Клуба любителей бега регулярно посещать тренировки, это желание побыть в компании других любителей бега. Здесь важно, чтобы члены Клуба были вам по-настоящему приятны. В этом случае вы можете выдержать регулярные упражнения в течение целого года. Социальная потребность.
Пропуск тренировки может иметь результатом презрение окружающих. Если же вы преодолеете свою лень, то это, напротив, вызовет восхищение вашей жены и чувство глубокого самоуважения. Потребность в уважении.
Трудно представить, что при выполнении простой зарядки вы сможете удовлетворить потребность в самовыражении. Однако, если вы придумаете для себя какое-то особое упражнение, которое до вас никто еще не делал, то у вас появится шанс попасть на передачу «Минута славы». Слабо? Потребность в самовыражении.
МОТИВАЦИИ (продолжение)
Процесс мотивации.
Запоминание
Итак, повторим – процесс мотивации описывается подпроцессами: Потребность – Побуждение – Движение к цели (для удовлетворения потребности) – Достижение цели – Удовлетворенность – Оценка уровня удовлетворенности – Вероятное поведение в будущем.
Чувствую, что пора перекусить – Более четко определяюсь – как это сделать, тут недалеко Известный ресторанчик (Ваше место для плейсмента) – Двинул туда – Заказал и съел – Чувствую, что не наелся: в очереди еще раз стоять не хочу (да и времени нет) – следующий раз закажу 2 порции.
Понимание
Существует по крайней мере два подхода в теории мотивации. Одни теории называют – содержательные теории мотивации (основной упор делают на структуре потребностей. Например, как известная иерархия потребностей А. Маслоу). Другая группа – процессуальные теории мотивации (теория ожиданий Врума и прочие).
Понятно, что реальная картина много сложней.
Скажем, я ставлю себе цель (постигнуть до какого-то уровня фонетику английского). И, возможно, минуя структуру моих потребностей уже возникает понимание – куда нужно двигаться – в шкаф с книгами и дисками с упражнениями. Но скорее всего, я сначала набросаю план работы, подумаю и серьезно взвешу – зачем это мне все нужно.
И быть может уже потом, по достижении цели, – я действительно начну себя уважать (потребность в самоуважении) – но думал ли я о потребности уважения, когда ставил себе такую цель?
Получается, что цель – сама становится хорошим мотиватором моих (или ваших) действий.
Применение
Подумайте, как можно практически применить знание процесса мотивации, а чуть позже мы обсудим эту тему на одном интересном примере.
Развитие
В психологии есть такое понятие – Это когда в нашей голове возникает некая картинка под воздействием разных стимулов. Захотелось покушать – образ того самого обеда, глянули с высоты вниз – сами знаете что может показаться – потому бывает страшно – не от самой опасности, а от образа, который мы же сами и создаем, а еще образы возникают под действием слов – когда, например, мы общаемся. извлекающий образ.
Модель извлекающих образов психолог Юрий Орлов применил для своей эффективной модели воспитания воли (создания нужных образов с целью делать то, что нужно, но при этом не насилуя себя – с удовольствием). 20
Русский менеджмент супротив американского. Мой блог
– Любозн. гендир А насколько серьезно нужно знать психологию, чтобы грамотно управлять?
Ты сам проходил какую-то переподготовку по психологии или самоучка?
– В предыдущей книге («Три менеджмента в одном флаконе») я попробовал использовать необычную форму для описания того, как я пытался изучить английский язык – форму романа. Если не возражаешь, я кратко изложу свои отношения с психологией тоже в необычной форме). Автор
– Без проблем! Любозн. гендир
– Чтобы облегчить жизнь себе, я использую хронологическую последовательность в изложении моих отношений с психологией. А чтобы была польза для тебя, я постараюсь по ходу дать рекомендации из своего опыта. Автор
Первая встреча
Моя первая серьезная встреча состоялась с этой ветреной женщиной (ну не мужчина же, эта переменчивая Психология) в далеком 1994 году. Я участвовал в проекте, который финансировал Сорос, по переподготовке учителей иностранного языка нашего региона. Я проводил мастер-классы по тайм-менеджменту. Когда было окно в моих занятиях, я посещал мастер-классы психологов. Удивился, что психологи часто рассказывали те вещи, которые я знал из менеджмента, маркетинга, управления персоналом и др. (читаемые мной в то время курсы в инязе), но при этом называли другие фамилии исследователей.
Я лишний раз убедился верности наблюдений А. Богданова (Малиновского), что науки, долго не пересекаясь, могут говорить об одном и том же, применяя при этом свою терминологию.
Вторая встреча
Это была совершенно случайная встреча, но она сыграла большую роль в моей жизни. На внешний вид она была неказиста, одежда подкачала – грязновато-голубого цвета. Не толстая и не худая, единственное достоинство, на первый взгляд, – очень дешевая.
Я говорю про книгу о психологии в дешевой голубой обложке (Ю. Орлов «Восхождение к индивидуальности»), рекомендую с ней познакомиться. Так как ее внутренний мир меня сразил почти наповал.
Эта книга не про абстрактную психологию (как в учебниках по общей психологии), а про ту, которую каждый может применить лично к себе (как не обижаться, не ревновать, избавиться от страха и др.)
Однако, как и в первой встрече, Психология обошлась без помощи специалистов по менеджменту, она жила сама по себе, как кошка.
Приглашение на чашечку кофе с последствиями
Как и должно было случиться, они встретились. А потом стали встречаться достаточно регулярно. При этом я посчитал возможным даже предоставить им квартиру для встреч.
Мужчину звали Менеджмент. Как и положено, примерно через год у них появился ребенок – моя первая книга по самоменеджменту. В этой книге функция мотивации из Менеджмента была обогащена Психологией. А Психология получила взамен управленческие алгоритмы – теперь она рассказывала о том, как, например, не обижаться, используя функцию контроля.
– Забавное начало. Надеюсь, что будет и продолжение? Любозн. гендир
– Обязательно! Автор