
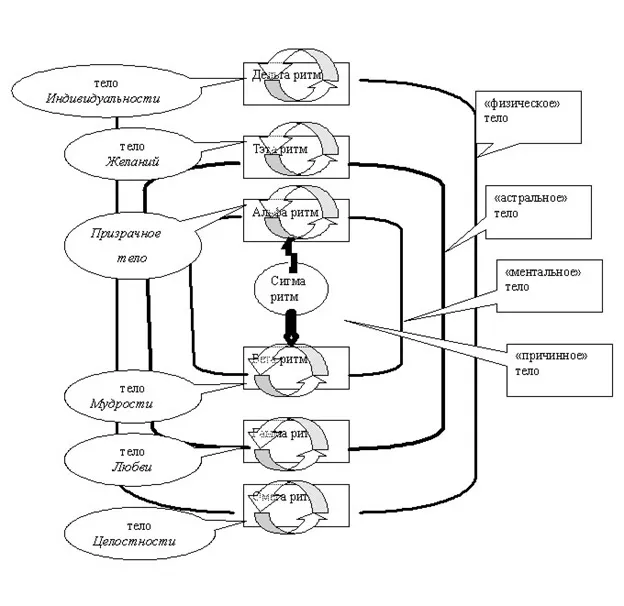
Но мы знаем историю, которая произошла потом. Обретение способности принимать самостоятельные решение – «различать добро и зло». Никаких объективных оснований для таких различий в мире не было – это стало вопросом личного выбора каждого. Пробудились Сигма-ритмы, позволяющие прикоснуться к Шуньяте, к высшей пустоте. Отсюда и слова – «…Адам стал как один из нас…». Для того, чтобы пресечь возможность дальнейшего развития такого варианта человека надо было чем-то занять. Поэтому его и направили добывать пищу в поте лица своего. И чем сложнее становилась его жизнь, тем больше он погружался в текущую версию мира и тем дальше от него оказывалась внутренняя пустота.
Но мир стал иным – в его центре появился островок свободы островок Воли, который позволял принимать решения, противоречащие правилам. Область Сигма-ритмов. Которая оказалась доступна не только для людей – для многих Сил нашего мира. В обычных случаях мир сохраняет прежнюю кольцеобразную форму – он подчиняется правилам. Которым только мы иногда можем отказаться подчиняться. Но он существует и в другой, восьмеричной форме, в которой кольца становятся восьмеркой, проходящей через центр, через область Сигма-ритмов. В которой любое правило может измениться – дать результат, противоположный желаемому. То есть в которой может произойти ЧУДО – случится что-то непредсказуемое.
